該成果依托公安部消防局科研計劃項目《火災現場金屬熔落物分離提取技術及裝置研究》(項目編號:2013XFCX11),經課題組攻關,已研發出火災現場電氣熔落物分選機,在試用的過程中,發現存在重量重、體積大、分選效率低等問題。隨后,依托所基本科研業務費項目,課題組不斷改進研究,經過三代持續改進,研發出了第三代火災現場電氣熔落物分選機及配套使用的火災現場電氣熔落物第二代干燥機和除鐵器。第三代火災現場電氣熔落物分選機能夠有效將銅、鋁等電氣熔落物從火災殘余物中分離出來,解決了以往完全靠手工篩選火災現場電氣熔落物的效率低下、容易遺漏的問題,大大提高了火災現場電氣熔落物的分選效率和準確率;同時,該裝置體積小、重量輕、性能穩定、便于攜帶,適合于消防救援隊伍在火災現場使用;與之相配套使用的第二代火災現場電氣熔落物干燥機用于火災現場滅火后,快速干燥火災現場殘余物,快速查找起火原因,其主要功能是將火災現場的可疑區域內可能含有銅、鋁熔落物的塵土進行快速干燥,方便后續電氣熔落物的分選。與之相配套使用的除鐵器,可以輔助將火災現場鐵磁性物質,如電焊渣、打火機防風罩及其他鐵磁性金屬物質進行分離提取;同時,還可去除進入分選機的有害雜質。

該成果取得了《小型火災現場電氣熔落物分選機》等專利,該成果適用于消防救援隊伍火災調查相關工作,已應用于北京、上海、江蘇、浙江、福建、山東、湖北、廣東、重慶、四川等總隊,并對各總隊進行了培訓,受到了一線廣大消防救援人員的認可。

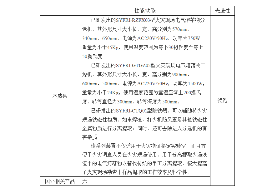
圖1 SYFRI-RZFX03型火災現場電氣熔落物分選機

圖3 SYFRI-GTGZ02型火災現場電氣熔落物干燥機
轉載自火災現場電氣熔落物分選機 - 應急管理部沈陽消防研究所 (syfri.cn)