本成果由大型罐體堵漏工具和小型罐體堵漏工具組成,適用的泄漏口包括孔洞和裂縫,最大堵漏壓力為2.5MPa。其中,大型罐體堵漏工具適用的被封堵泄漏物體為直徑介于500 至2500mm 之間的圓柱體,小型罐體堵漏工具適用的被封堵泄漏物體為直徑介于200 至500mm 之間的圓柱體,規格介于DN50 至DN200 的管道、法蘭、閥門。本成果適用泄漏介質為一類以下危化品,適用場景包括但不限于危化品槽罐車罐體泄漏應急處置和船用損管堵漏。
成果圖片:



二、功能特點
(1)封堵力大。堵漏工具通過結構優化,將繩具拉緊力有效地轉變成壓緊力,使其最大堵漏壓力可達2.5MPa,實現了常見危化品槽罐車工作壓力的全覆蓋。
(2)適用范圍廣。堵漏工具組通過模塊化設計,可同時適用于大尺寸筒體、小尺寸罐體、管道、閥門等部位的圓孔、縫隙泄漏,可實現危化品槽罐車常見泄漏部位的應急封堵。
(3)重量輕、便攜性好。通過采用多種輕質材料,實現堵漏工具輕量化;通過組合式、模塊化設計,可明顯減小堵漏工具體積,方便消防員攜帶。
(4)操作簡單。通過人體工效學原理設計,方便消防員進行按壓、抓握、抬舉等操作;通過開發繩具專用鎖止夾爪,實現了繩具手動鎖止,極大簡化了操作過程,縮短了操作時間。
三、技術參數
組合式模塊化堵漏工具組的性能參數表:

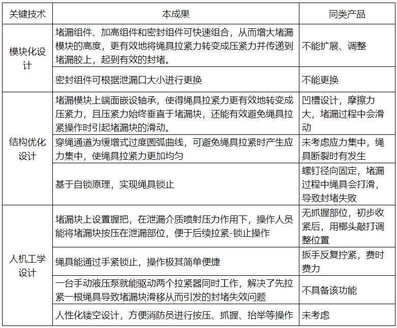
四、與國內外同類技術對比

轉載自應急管理部上海消防研究所