為落實共青團中央、教育部、全國學聯聯合下發的《關于推動高校學生會(研究生會)深化改革的若干意見》,接受廣大師生監督,現將我校截至2021年11月學生會(研究生會)改革情況公開如下。
一、改革自評表
(一)校學生會、二級學生會組織改革自評表




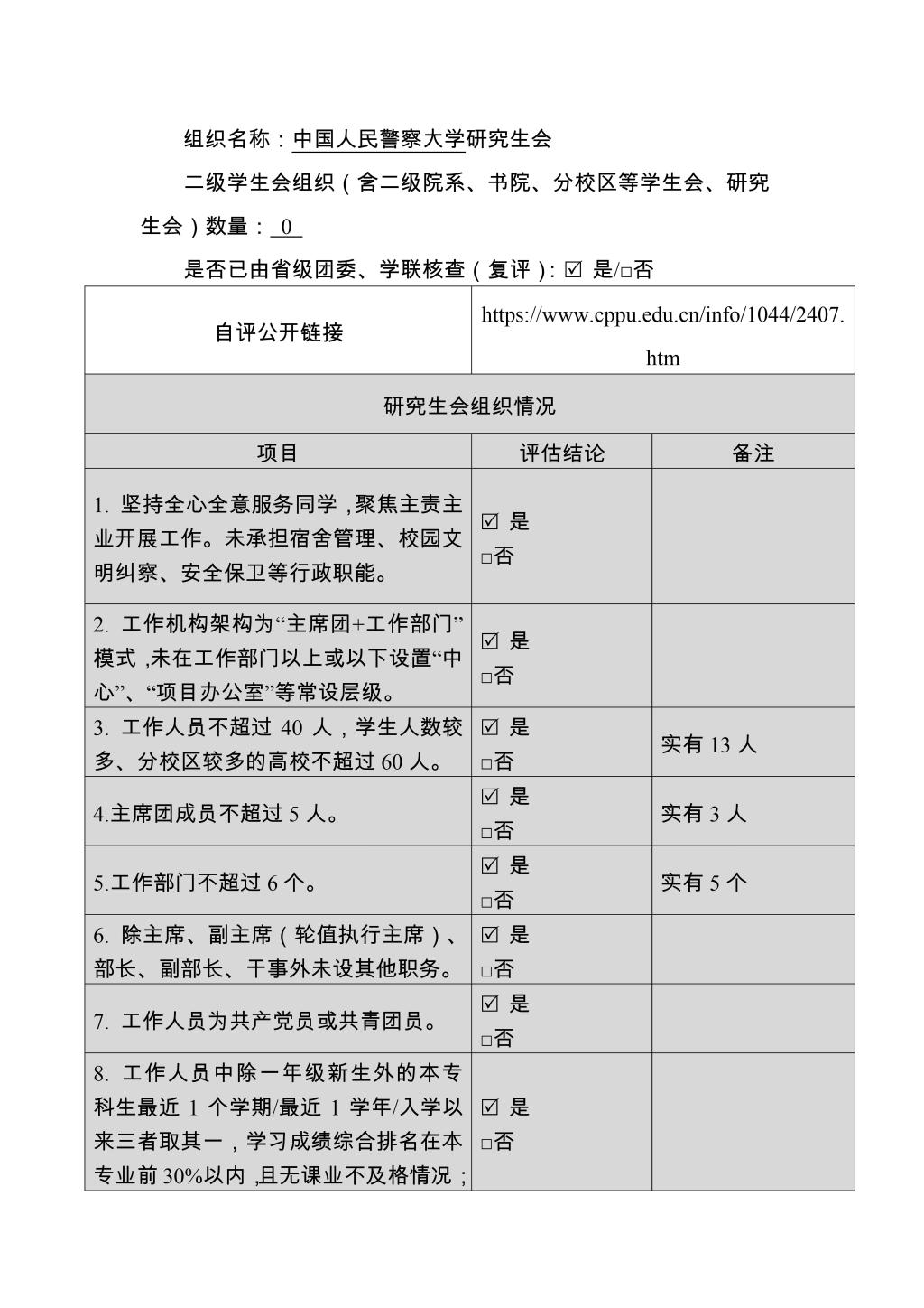
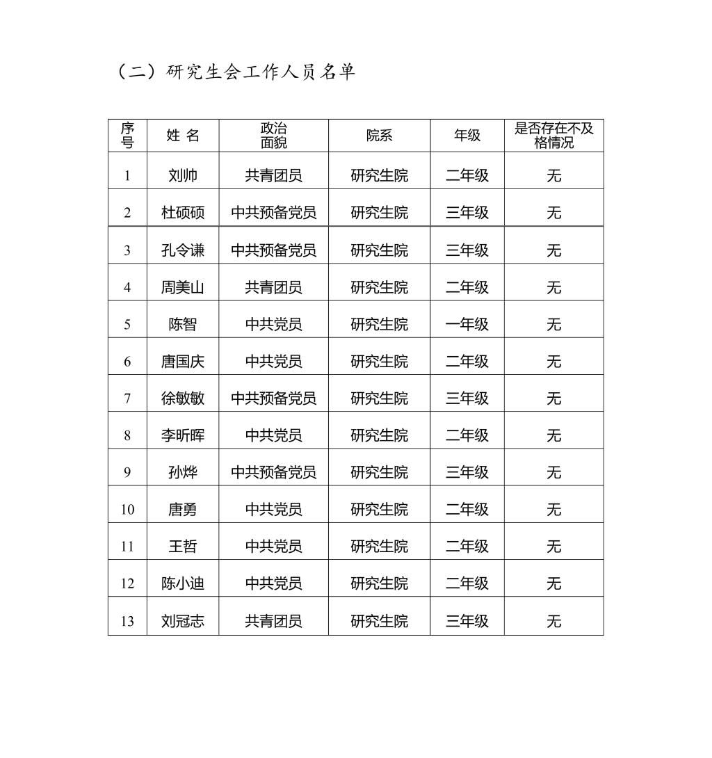
(二)研究生會改革自評表


二、學生會、研究生會章程
中國人民警察大學學生會章程
第一章 總則
第一條 中國人民警察大學學生會堅持黨的全面領導、絕對領導,在學校黨委領導和團委指導下開展工作,充分體現政治性、先進性、群眾性,發揮學校聯系學生的橋梁紐帶作用,突出學生主體地位,引導學生成長成才。
第二條 本會承認《中華全國學生聯合會章程》和《河北省學生聯合會章程》,并作為團體會員參加中華全國學生聯合會和河北省學生聯合會。
第三條 本會在國家憲法、法律法規和中國人民警察大學校紀校規所允許的范圍內開展工作。
第四條 本會的宗旨是:全心全意為學生服務。
第五條 本會的組織原則是:民主集中制。
第六條 本會的基本任務是:
(一)引導學生深入學習馬克思列寧主義、毛澤東思想、鄧小平理論、“三個代表”重要思想、科學發展觀、習近平新時代中國特色社會主義思想,增強“四個意識”、堅定“四個自信”、做到“兩個維護”;
(二)遵循黨的基本路線,貫徹黨的教育方針,促進同學德智體美勞全面發展,團結和引導廣大學生緊跟中國共產黨走中國特色社會主義道路,廣泛開展愛國主義、集體主義和社會主義教育,引導學生樹立正確的世界觀、價值觀和人生觀,不斷提高政治素質和思想覺悟,努力成長為德才兼備、全面發展的社會主義合格建設者和可靠接班人;
(三)發揮作為黨和政府聯系同學的橋梁和紐帶作用,在維護國家、人民和學校利益的前提下,依法依章程表達和維護學生的利益;
(四)組織開展課外科技、藝術、體育等健康有益的活動,全面提升學生的綜合素質,培養和造就新時期多層次的杰出人才;
(五)積極開展形式多樣的對外交流活動、社會實踐活動和公益服務活動,培養學生的社會服務意識,促進學生了解國情、社情、民情,為經濟社會發展貢獻力量;
(六)發展與其他高校和社會各界的友好關系,樹立警察大學的良好社會形象。
第二章 會員
第七條 凡取得中國人民警察大學學籍,承認并遵守本會章程的在校本生,均為本會會員。
第八條 會員享有以下權利:
(一)選舉權和被選舉權;
(二)參加本會組織的各項活動的權利;
(三)對本會工作進行監督、批評和建議的權利;
(四)依照本會章程規定的民主程序,參與、討論學生會重大事務的權利;
(五)依照本會章程應當享有的其它權利。
第九條 受留校察看處分者,在留校察看期間,不享有選舉權和被選舉權。
第十條 會員承擔以下義務:
(一)擁護黨的路線、方針、政策;
(二)遵守本會章程,執行本會決議;
(三)積極參加本會的各項活動,努力完成本會交予的工作任務;
(四)遵守國家憲法和其他法律法規,遵守校紀校規,維護學校和本會的利益和榮譽。
第十一條 對于為本會做出重大貢獻的非本會會員,經常任代表委員會批準,可授予榮譽會員稱號。
第三章 權力機構
第一節 學生代表大會
第十二條 中國人民警察大學學生代表大會(以下簡稱“學代會”)是本會的最高權力機構。
第十三條 學代會行使下列職權:
(一)制定或修訂學生會章程,監督章程的實施;
(二)聽取、審議上一屆學生會的工作報告;
(三)選舉產生新一屆學生會主席團成員;
(四)選舉產生新一屆學生代表大會常設機構;
(五)選舉產生出席上一級學聯學生會代表大會的代表;
(六)征求廣大學生對學校工作的意見和建議,及時反饋提案處理落實的整體情況,參與學校治理;
(七)討論和決定應由學生代表大會決定的其他重大事項。
第十四條 學代會須每年召開1次。學代會選舉結果應當向大會公告,并經同級黨委批準,報上級學聯備案。
第十五條 學代會代表經班級團支部推薦、各學院學生會選舉產生,代表名額一般不低于學生會所聯系學生人數的1%,名額分配要覆蓋各學院、中隊及主要社團,其中非校、院級學生會骨干的學生代表一般不低于60%。各院代表名額原則上依照各院學生會會員人數按比例分配,代表名額不足3人的以3人計。
第十六條 在學代會召開期間,學代會代表享有以下權利:
(一)通過符合學生會章程規定的民主程序,在學代會上充分發表意見和建議,享有表決權;
(二)享有選舉權和被選舉權;
(三)在職權范圍內以個人或者聯名方式提出提案,并對提案辦理情況進行詢問和監督;
(四)對學生會的工作提出建議、批評和實行監察。
第十七條 學代會代表應履行以下義務:
(一)積極行使代表權利,認真履行代表職責,按時參加相關會議;
(二)認真學習,不斷提高思想政治素質和參與學校治理的能力;
(三)密切聯系學生,反映學生的意見和要求;
(四)監督學生會開展工作,提出改進措施和工作建議。
第十八條 學代會應有三分之二以上的學代會代表參加才能召開;五分之一以上代表、獨立代表團或代表團聯名提出議案,可以提交學代會審議;五分之一以上代表可以聯名向常任代表會議要求臨時召開學代會。
第十九條 學生代表大會有權罷免學生會主席團成員,罷免案由學生代表大會總數十分之一以上代表提出,過半數通過后生效。
第二節 學生代表大會常任代表會議
第二十條 學生代表大會常任代表會議(以下簡稱“常代會”)為學生代表大會閉會期間的常設機構。
第二十一條 常代會行使下列職權:
(一)監督評議學生會工作,監察章程和工作條例實施情況;
(二)聽取、審議上一屆學生會的工作報告;
(三)選舉決定學生會執行主席和主席團成員調整事項;
(四)選舉產生參加上一級學聯代表大會的代表;
(五)討論和決定應由常任代表會議決定的其他重大事項,但不得代替學生會行使權益維護等日常執行功能。
第二十二條 學校(學院)常代會應每年至少召開1次,也可由主席團召集或三分之一以上常任代表提議召開。常代會會議必須有三分之二以上代表出席,所作決議方為有效。
第二十三條 常任代表由各學院從學代會代表中推薦產生,經學院黨委同意,由學校團委審查后,報學校黨委確定。
第二十四條 經三分之一以上常代會代表提議,三分之二以上常代會代表通過,常代會有權罷免常代會負責人。
第二十五條 在常代會期間,常代會代表享有與學代會代表在學代會召開期間相同的權利,履行相同的義務。
第四章 執行機構
第一節 主席團
第二十六條 校學生會主席團集體負責校學生會重大事項,設執行主席;執行主席由主席團成員輪值擔任,以每學期為1個輪值周期,執行主席負責召集會議、牽頭日常工作。學校團委應當明確1名專職副書記指導學生會。
第二十七條 校學生會主席團由學代會選舉產生,選舉結果應向大會公告。主席團成員不超過5人。
第二十八條 校學生會主席團候選人應由學院團組織推薦,經學院黨委同意,由學校黨委學工部和學校團委聯合審查后,報學校黨委確定。校學生會主席團候選人應當從校、院學生會工作人員和各領域優秀學生典型中產生。
第二十九條 校學生會主席團行使下列職權:
(一)組織校學生會的日常工作,向學代會及其常代會負責;
(二)在學代會閉會期間,向常代會負責,完成其賦予的工作任務,定期報告工作并接受其監督檢查;
(三)解釋本章程,監督其實施;
(四)確定各職能部門工作人員;
(五)制定并通過校學生會各項工作制度,規范校學生會活動的開展,監督考評各職能部門;
(六)選拔、培養、監督、考核校學生會各職能部門的主要骨干;
(七)加強與其他高校及社會各界的交流、協作;
(八)聯系上級黨團組織,增強校學生會與上級部門的溝通與交流。
第三十條 學生會執行主席行使下列職權:
(一)主持校學生會日常工作;
(二)對外代表中國人民警察大學學生會;
(三)組織召集校學生會的相關會議;
(四)組織協調各部門開展活動;
(五)召集校學代會籌備委員會,主持校學代會相關事宜。
第三十一條 學生會執行主席在任期內,如連續(含累計)30天不能主持工作,應召開校學生會主席團(擴大)會議,主席團協商確定代理執行主席主持工作;如連續30天以上不能主持工作,則應向校團委提出辭職,經所在學院黨委確認,報校團委備案。
第二節 職能部門
第三十二條 校學生會職能部門是校學生會的日常工作機構,在學生會主席團的領導下開展工作,工作部門設秘書處、宣傳部、文體部、學術部、外聯部、權益保障部等,一般不超過6個。
第三十三條 各職能部門由部門負責人主持工作,對校學生會主席團負責。校學生會工作人員不超過40人,每個工作部門設負責人2至3人,工作人員一般不超過6人。
第五章 基層組織
第一節 院(校區)學生會
第三十四條 院(校區)學生會是本會的基層組織,接受所在院(校區)黨委領導,并接受所在院(校區)團組織和校學生會的指導。
第三十五條 院(校區)學生代表大會(以下簡稱“院(校區)學代會”)原則上每年召開1次。
第三十六條 院(校區)學生會主席團由院學代會選舉產生,學生人數低于400人的可以召開學生大會進行選舉。院(校區)學生會主席團候選人應由各中隊團組織推薦,經中隊黨組織同意,由院(校區)團委審查后,報院(校區)黨委確定。
第三十七條 院(校區)學生會工作人員一般為20至30人,主席團成員不超過3人,除學生會主席團成員和工作部門成員,均不設置其他任何職務。院(校區)學生會職能部門是院(校區)學生會的日常工作機構,在院(校區)學生會主席團的領導下開展工作。工作部門設秘書處、宣傳部、文體部、學術部、外聯部、權益保障部等,一般不超過6個,每個工作部門工作人員一般不超過4人。院(校區)學生會人事變動應及時向院(校區)學生會申報備案。
第三十八條 院(校區)學生會應當充分發揮貼近廣大學生的優勢,可在校級學生會指導下承辦面向全校學生的具體工作項目。
第三十九條 院(校區)學生會的工作組織程序由各院(校區)參照本章程的原則制定,必要時可設立相應的民主監督機構。
第四十條 校學生會及常代會有責任領導、協助院(校區)學生會開展工作,院(校區)學生會有義務及時向其匯報情況。
第二節 隊委會
第四十一條 隊委會是本會的最基本單位,由學生中隊直接選舉產生,對全隊學生負責并報告工作。
第四十二條 隊委會受隊黨支部的領導,并接受隊團支部和院學生會的指導,根據本會宗旨積極主動地開展工作。
第四十三條 隊委會一般設負責人1人,主持隊委會日常工作,可設委員2至3人協助工作。
第六章 學生會工作人員
第四十四條 學生會工作人員應當為中共黨員或共青團員,理想信念堅定,擁護中國共產黨的領導,具有強烈的愛國意識、愛國情感,積極弘揚和踐行社會主義核心價值觀,品行端正、作風務實、樂于奉獻,且具有全心全意為廣大學生服務的覺悟和能力。
第四十五條 選拔面向廣大學生進行,堅持公開、公平、公正的原則,確保廣大學生的知情權、參與權,選拔結果進行公示,公示不少于5天。
第四十六條 校級學生會的負責人原則上不得超過聯系服務學生總人數的1%。
第四十七條 學生會工作人員應當是學有余力、學業優良的學生,學習成績綜合排名在本專業前30%以內,且無課業不及格情況。校級學生會工作人員中來自院學生會的成員一般不少于50%。
第四十八條 組建以學生代表為主,學校黨委學生工作部、學校團委等共同參與的評議會,學生會主席團成員和工作部門負責人每學期向評議會述職,評議會應當從政治態度、道德品行、學習情況、工作成效、紀律作風等方面對其進行全面客觀的綜合評價。建立學生會工作人員退出機制,對于無法正常完成學業的、考核不合格的、違紀違法的以及其他無法正常履行職責的學生會工作人員,應按照規定和程序予以勸退、免職或罷免。
第四十九條 學校團委將依照《本科生綜合素質考評及榮譽激勵辦法》(試行)對學生會工作人員進行獎勵和激勵。表現優異者,學校團委將形成鑒定材料,于畢業前存入個人檔案。
第七章 附 則
第五十條 本章程由警察大學學生會負責解釋。
第五十一條 廣州校區參照本章程執行。
第五十二條 本章程自公布之日起正式施行。
中國人民警察大學研究生會章程
第一章 總 則
第一條 中國人民警察大學研究生會堅持黨的全面領導、絕對領導,在學校黨委領導和研究生院黨委、學校團委指導下開展工作,充分體現政治性、先進性、群眾性,發揮學校聯系研究生的橋梁紐帶作用,突出研究生主體地位,引導研究生成長成才。
第二條 本會承認《中華全國學生聯合會章程》和《河北省學生聯合會章程》,并作為團體會員參加中華全國學生聯合會和河北省學生聯合會。
第三條 本會在國家憲法、法律法規和中國人民警察大學校規校紀所允許的范圍內開展工作。
第四條 本會的宗旨是:全心全意為研究生服務。
第五條 本會的組織原則是:民主集中制。
第六條 本會的基本任務是:
(一)引導研究生深入學習馬克思列寧主義、毛澤東思想、鄧小平理論、“三個代表”重要思想、科學發展觀、習近平新時代中國特色社會主義思想,增強“四個意識”、堅定“四個自信”、做到“兩個維護”;
(二)遵循和貫徹黨的教育方針,團結和引導廣大研究生緊跟共產黨走中國特色社會主義道路,廣泛開展愛國主義、集體主義和社會主義教育,引導研究生樹立正確的世界觀、價值觀和人生觀,不斷提高政治素質和思想覺悟,努力成長為德才兼備、全面發展的中國特色社會主義建設者和接班人;
(三)匯集研究生的知識才干,凝聚研究生的智慧力量,全面提升研究生教育水平,引導研究生努力踐行“進德修業、精武博文”的校訓精神,提升其作為警察大學研究生的自豪感與榮譽感;
(四)引領研究生思想潮流,豐富研究生文化生活,廣泛開展學術、文化、體育及社會實踐等活動,全面提升廣大研究生的綜合素質,培養和造就新時期多層次的杰出人才;
(五)積極參與學校民主管理,維護國家、人民和學校利益;
(六)增進交流,團結互助,引導在校研究生加強與本、專科生、已畢業的歷屆研究生的聯系,保持同全國學聯、河北省學聯的密切關系,促進同學之間、師生之間以及與全國及國外其他高校、研究院(所)等單位研究生及學生組織之間的交流;
(七)積極開展形式多樣的對外交流活動、社會實踐活動和公益服務活動,培養研究生的社會服務意識,促進研究生了解國情、社情、民情,為經濟社會發展貢獻力量,樹立警察大學的良好社會形象。
第二章 會員
第七條 凡取得中國人民警察大學學籍的在校研究生(不含在職警務碩士),不分民族、性別,凡承認并遵守本會章程者,均為本會會員。會員因畢業或其他原因失去學籍的,其會員資格自行終止。
第八條 會員享有以下權利:
(一)選舉權和被選舉權;
(二)參加本會組織的各項活動的權利;
(三)對本會的工作及各級學生干部有監督、批評和建議的權利;
(四)依照本會章程規定的民主程序,參與、討論研究生會重大事務的權利;
(五)依照本會章程應當享有的其它權利。
第九條 會員承擔以下義務:
(一)擁護黨的路線、方針、政策;
(二)遵守本會章程,執行本會決議;
(三)積極參加本會的各項活動,努力完成本會交予的工作任務;
(四)遵守國家憲法和其他法律法規,遵守校規校紀,維護學校和本會的利益和榮譽。
第三章 權力機構
第一節 研究生代表大會
第十條 中國人民警察大學研究生代表大會(以下簡稱“研代會”)是本會的最高權力機構。
第十一條 研代會行使下列職權:
(一)制定或修訂研究生會章程,監督章程的實施;
(二)聽取、審議上一屆研究生會的工作報告;
(三)選舉產生新一屆研究生會主席團成員;
(四)選舉產生新一屆研究生會代表大會常設機構;
(五)選舉產生出席上一級學聯代表大會的代表;
(六)征求廣大研究生對學校工作的意見和建議,及時反饋提案處理落實的整體情況,參與學校治理;
(七)討論和決定應由研究生代表大會決定的其他重大事項。
第十二條 研代會須每學年召開1次。
第十三條 研代會代表經學生中隊選舉產生,代表名額一般不低于研究生院全體在校研究生(不含在職警務碩士)人數的1%,名額分配覆蓋至各中隊。
第十四條 在研代會召開期間,研代會代表享有如下權利:
(一)通過符合研究生會章程規定的民主程序,在研代會上充分發表意見和建議,享有表決權;
(二)享有選舉權和被選舉權;
(三)在職權范圍內以個人或者聯名方式提出提案,并對提案辦理情況進行詢問和監督;
(四)對研究生會的工作提出建議、批評和實行監察。
第十五條 研代會代表應履行如下義務:
(一)積極行使代表權利,認真履行代表職責,按時參加相關會議;
(二)認真學習,不斷提高思想政治素質和參與學校治理的能力;
(三)密切聯系學生,反映研究生的意見和要求;
(四)監督研究生會開展工作,提出改進措施和工作建議。
第十六條 研代會應有三分之二以上的研代會代表參加才能召開;五分之一以上代表、獨立代表團或代表團聯名提出議案,可以提交研代會審議;五分之一以上代表可以聯名向常任代表會議要求臨時召開研代會。
第十七條 研代會有權罷免研究生會主席團成員,罷免案須由研代會總數十分之一以上代表提出,過半數通過后生效。
第二節 研究生代表大會常任代表委員會
第十八條 研究生代表大會常任代表委員會(以下簡稱“研究生常代會”)為研代會閉會期間的常設機構。
第十九條 研究生常代會行使下列職權:
(一)監督評議研究生會工作,監察章程和工作條例實施情況;
(二)聽取、審議上一屆研究生會的工作報告;
(三)選舉決定研究生會執行主席和主席團成員調整事項;
(四)選舉產生參加上一級學聯研究生會代表大會的代表;
(五)討論和決定應由常任代表會議決定的其他重大事項,但不得代替研究生會行使權益維護等日常執行功能。
第二十條 研代會應每年至少召開1次,也可由主席團召集或三分之一以上研究生常代會代表提議召開。研究生常代會必須有三分之二以上代表出席,所作決議方為有效。
第二十一條 研究生常任代表由各學生中隊從研代會代表中推薦產生,經學院黨組織同意,由學校團委審查后,報學校黨委確定。
第二十二條 經三分之一以上研究生常代會代表提議,三分之二以上代表通過,研究生常代會有權罷免常代會負責人。
第二十三條 在研究生常代會期間,常代會代表享有研代會代表在研代會期間的權利,履行相同義務。
第四章 執行機構
第一節 主席團
第二十四條 研究生會主席團集體負責研究生會重大事項,設執行主席,執行主席由主席團成員輪值擔任,以1個學期為1個輪值周期,執行主席負責召集會議、牽頭日常工作。學校團委應當明確1名專職副書記指導學生會。
第二十五條 研究生會主席團由研代會選舉產生,主席團成員不超過3人,選舉結果應向大會公告。除學生會主席團成員和工作部門成員,均不設置其他任何職務。主席團成員和執行主席候選人的資格條件應在研究生院、學校團委的指導下予以確定并報學校黨委批準。
第二十六條 研究生會主席團行使下列職權:
(一)組織研究生會的日常工作,向研代會及其常代會負責;
(二)在研代會閉會期間,向研究生常代會負責,完成其賦予的工作任務,定期報告工作并接受其監督檢查;
(三)解釋本章程,監督其實施;
(四)確定各職能部門工作人員;
(五)通過制定研究生會各項工作制度,規范研究生會活動的開展,監督考評各職能部門;
(六)選拔、培養、監督、考核研究生會各職能部門的主要骨干;
(七)加強與兄弟院校及社會各界的交流、協作;
(八)聯系上級黨團組織,增強研究生會與上級部門的溝通與交流。
第二十七條 研究生會執行主席行使下列職權:
(一)主持研究生會日常工作;
(二)對外代表中國人民警察大學研究生會;
(三)組織召集研究生會的相關會議;
(四)組織協調各部門開展活動;
(五)召集研究生代表大會籌備委員會,主持研究生代表大會相關事宜。
第二十八條 研究生會執行主席在任期內,如連續(含累計)30天不能主持工作,應召開主席團(擴大)會議,主席團協商確定代理執行主席主持工作;如連續30天以上不能主持工作,則應向學校團委提出辭職,經研究生院黨委確認,報校團委備案。
第二節 職能部門
第二十九條 研究生會主席團下設職能部門,在主席團的組織下開展具體工作,對主席團負責并接受其監督。
第三十條 研究生會下設秘書處、宣傳部、文體部、學術部、外聯部、權益保障部等,一般不超過6個,實際工作中可根據需要對工作部門進行必要的調整,各工作部門工作人員不超過4人。
第五章 基層組織
第三十一條 隊委會是本會的最基本單位,由學生中隊直接選舉產生,對全隊學生負責并報告工作。
第三十二條 隊委會受隊黨支部的領導,并接受隊團支部和院學生會的指導,根據本會宗旨積極主動的開展工作。
第三十三條 隊委會一般設負責人1人,主持隊委會日常工作,可設委員2至3人協助工作。
第六章 研究生會工作人員
第三十四條 研究生會工作人員應當為中共黨員或共青團員,理想信念堅定,擁護中國共產黨的領導,具有強烈的愛國意識、愛國情感,積極弘揚和踐行社會主義核心價值觀,品行端正、作風務實、樂于奉獻,且具有全心全意為廣大學生服務的覺悟和能力。
第三十五條 研究生會工作人員應當是學有余力、學業優良的學生,學習成績綜合排名在本專業前30%以內,且無課業不及格情況。
第三十六條 選拔面向廣大研究生進行,堅持公開、公平、公正的原則,確保廣大研究生的知情權、參與權,選拔結果進行公示,公示不少于5天。
第三十七條 組建以研究生代表為主,學校黨委學生工作部、學校團委等共同參與的評議會,研究生會主席團成員每學期向評議會述職,評議會應當從政治態度、道德品行、學習情況、工作成效、紀律作風等方面對其進行全面客觀的綜合評價。建立骨干退出機制,對于無法正常完成學業的、考核不合格的、違紀違法的以及其他無法正常履行職責的學生骨干,應按照規定和程序予以勸退、免職或罷免。
第三十八條 對認真負責、成績突出的研究生會工作人員,學校團委將形成鑒定材料,于畢業前存入個人檔案。
第七章 附則
第三十九條 本章程由警察大學研究生會負責解釋。
第四十條 本章程自公布之日起正式施行。
三、校級組織工作機構組織架構圖